Data Center
Dedykowane pomieszczenie lub budynek przeznaczony do przechowywania infrastruktury informatycznej oraz sieciowej.
Grupa Romi dostarcza kompletne rozwiązania oraz kompleksowo wspiera realizacje centrów danych.
Zakrtes Świadczonych Usług
Kliknij na interesujący Cię temat aby dowiedzieć się więcej
- Koncepcja
- Nadzór
- Testy Akceptacyjne
- Audyt Infrastruktury
- Opracowanie wytycznych w zakresie polityki bezpieczeństwa
- Opracowanie testów funkcjonalnych
- Opracowanie katalogu usług DATA CENTER
- Bezpieczna komora IT Safe-Box
TIER
Klasyfikacja określająca poziom dostępności oraz niezawodności infrastruktury Data Center
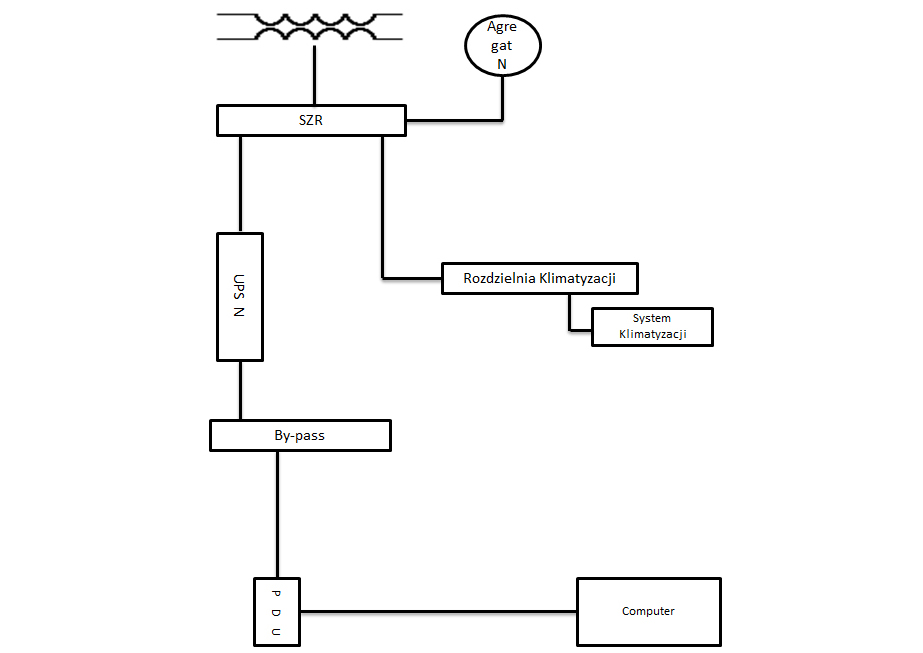
TIER I
- Dedykowane pomieszczenie dla potrzeb IT
- UPS dla filtrowania zasilania i potrzymania przy krótkich zanikach
- Dedykowana klimatyzacja działająca 24h
- Agregat prądotwórczy dla podtrzymania elementów serwerowni
TIER II
- Dedykowane pomieszczenie dla potrzeb IT
- UPS dla filtrowania zasilania i potrzymania przy krótkich zanikach
- Dedykowana klimatyzacja działająca 24h
- Agregat prądotwórczy dla podtrzymania elementów serwerowni
- Redundantny Agregat
- Redundantny UPS
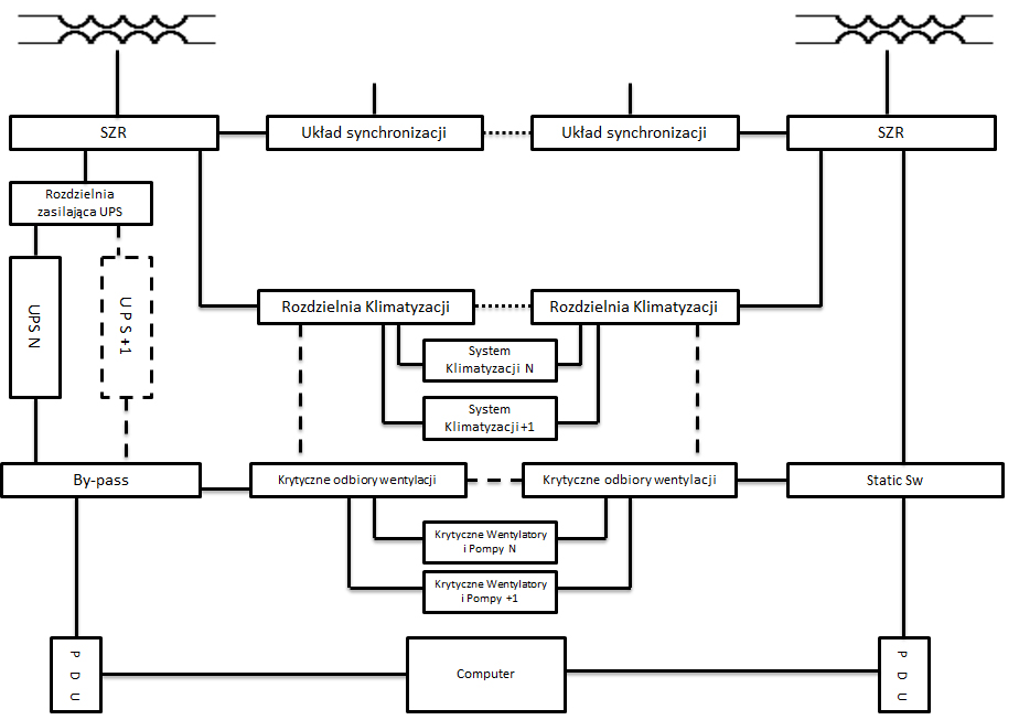
TIER III
Zdublowanie wszystkich krytycznych systemów jak w przypadku TIER II tak aby podczas awarii, naprawy, lub przeglądów poszczególnych układów systemu nie miało to wpływu na bezpieczeństwo pracy urządzeń w serwerowni
- Zasilanie z 2 linii energetycznej
- Druga Trafostacja
- Redundantny Agregat
- Redundantny UPS
- Pompy i wentylatory zasilanie z UPSa(eliminuje szybki wzrost temperatury przy ponownym uruchamianiu systemu klimatyzacji po zaniku zasilania)
- Redundantny system Chłodzenia
- Redundantne rozdzielnie
- Redundantne zasilacze w serwerach zasilane z 2 linii energetycznych: gwarantowanej Agregatem i UPSem, oraz awaryjnie z 2 Trafostacji gwarantowanej dodatkowo Agregatem.
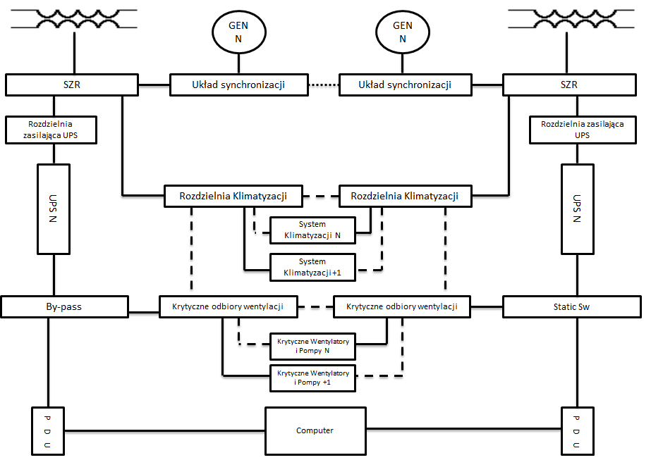
TIER IV
Jest wykonana zgodnie z topologią Tier III z tą różnicą, iż w przypadku Tier IV Redundantne zasilacze w serwerach zasilane są z 2 linii energetycznych gwarantowanych Agregatem i UPSem
